我要收藏
公共资源调用站点
文章分享
肝脏是药物代谢的主要脏器,因而也是药物损伤的主要靶器官。
药物性肝损害(DILI)是指由药物或其代谢产物引起的肝脏损害。DILI是最常见和最严重的药物不良反应(ADR)之一,重者可致急性肝衰竭(ALF)甚至死亡。
下面介绍易引起肝损伤药物及防治。
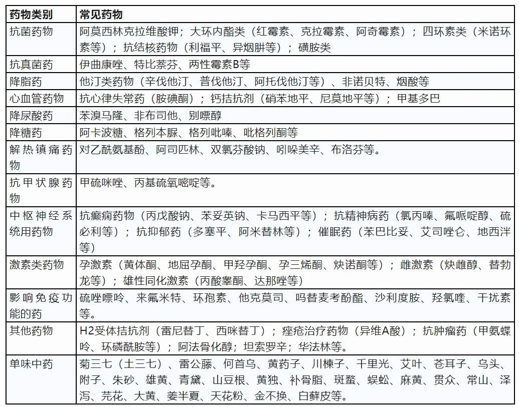
已上市的药品有1100种以上具有潜在的肝毒性。
常见的包括抗微生物药物(含抗结核药物)、抗肿瘤药物、中枢神经系统用药、循环系统用药、激素类药物、影响免疫功能药物和传统中药、天然药等。

1、及时停用可疑肝损伤药物,尽量避免再次使用可疑或同类药物;
2、应充分权衡停药引起原发病进展和继续用药导致肝损伤加重的风险;
3、根据DILI的临床类型选用适当的药物治疗;
4、急性肝衰竭(ALF)等重症患者必要时可考虑紧急肝移植。
1、急性肝细胞损伤型或混合型DILI患者
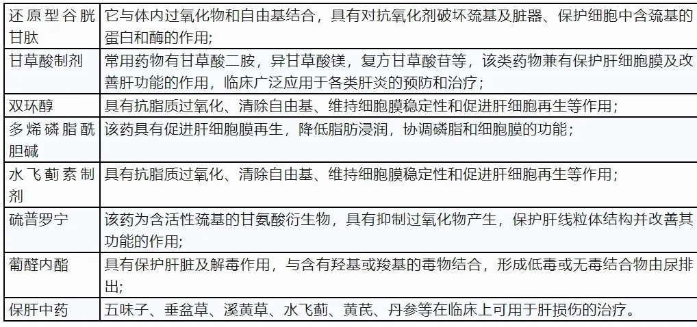
异甘草酸镁是目前唯一具有急性DILI适应证的药物。
双环醇是首个开展治疗急性DILI适应症注册研究的口服药物。
对于不伴黄疸的轻、中度肝细胞损伤型和混合型DILI患者,可合理使用甘草酸二铵、复方甘草酸苷等其他甘草酸类、水飞蓟素类、谷胱甘肽、多烯磷脂酰胆碱等口服或静脉注射药物等,以降低ALT水平。
2、胆汁淤积型DILI患者
可使用熊去氧胆酸或S⁃腺苷蛋氨酸治疗,用以降低ALP水平。
3、以上肝损伤治疗药物联合应用,是否疗效更好?
目前无证据显示2种及以上肝损伤治疗药物的联合应用有更好疗效,因此,不推荐2种及以上降低ALT为主的肝损伤治疗药物联合应用。
尽管缺乏证据,但对于混合型DILI患者,选择一种以降低ALT为主的药物,同时选择另一种改善胆汁淤积表现的药物,是可接受的。
4、糖皮质激素是否能用于DILI的治疗?
糖皮质激素在DILI治疗中的常规应用,尚缺乏高级别循证医学证据支持。
伴随超敏或自身免疫征象的免疫介导的DILI是糖皮质激素应用的指征,如伴嗜酸粒细胞增多和系统症状的药物反应、药物诱导的自身免疫样肝炎、免疫检查点抑制剂相关肝毒性。
1、保肝药物
可减轻肝损伤、促进肝细胞再生、改善肝脏功能。

2、利胆类药物
可促进胆汁分泌、降低胆红素,适用于胆汁淤积型DILI。

来源:药评中心、湖北药监
文件下载:
关联文件: